

美国佐治亚大学再生生物科学中心的研究人员发现
“自然杀伤”细胞可以防止导致帕金森病的一系列细胞变化,并有助于阻止病情恶化
帕金森病(PD)
是世界上第二大神经退行性疾病,在临床上被定义为进行性运动障碍,例如震颤、僵硬和运动迟缓,有时还伴有非运动症状,例如认知障碍等。PD的病理特征是多巴胺能神经元的丧失和黑质(SN)中路易小体的存在,但其致病因素复杂,病理学进展缓慢。目前认为发病原因与大脑中多巴胺神经元内一种名为α-突触核蛋白(α-Syn)相关。

左图来自小鼠大脑的健康神经元的成像,右图是帕金森小鼠受损神经元的成像
α-突触核蛋白(α-synuclein, α-syn)是由143个氨基酸组成的蛋白质,它高度聚集在神经元的突触前末端,神经胶质细胞中(红细胞中也有存在)。α-SYN不仅调节突触囊泡内神经递质的聚集和释放,还在细胞核中通过与组蛋白结合调节自身基因的表达。

在帕金森疾病中,异常的α-SYN错误折叠、堆积(聚集形成原纤维),不能被降解,从而导致神经元死亡。患上帕金森病后,人体会出现一些功能障碍,并随着时间的推移逐渐恶化。
NK细胞能阻止帕金森病进展
针对帕金森病,目前传统的治疗方式多以服用清除α-synuclein的药物(如:尼洛替尼、PRX002)和手术治疗为主,前沿的治疗研究涉及干细胞移植、改造基因、还有改造肠道菌群、帕金森病疫苗等。而美国佐治亚大学再生生物科学中心的研究人员们发现,NK细胞有助于阻止帕金森病的进展。

NK(自然杀伤)细胞是免疫系统的第一道防线,杀伤作用先于其它效应细胞,NK细胞通过抑制受体和激活受体之间的相互作用,选择性地识别和破坏肿瘤或被病毒感染的细胞,而不需要事先致敏。
近年来,多项研究表明,NK细胞在抗菌、清除衰老细胞、消解炎症和调节获得性免疫等方面发挥着不同的作用,但其功能已不仅仅局限于识别和清除病变(癌)细胞。

从原理上来说,免疫疗法可以通过解除免疫细胞受到的抑制,或者激活和增强免疫细胞来发挥抗肿瘤效果。2020年3月13日发表在的《美国国家科学院院刊Proceedings of the National Academy of Sciences》上,一篇题为“NK细胞清除α-突触核蛋白及NK细胞耗竭加重α-突触核病的研究NK cells clear α-synuclein and the depletion of NK cells exacerbates synuclein pathology in a mouse model of α-synucleinopathy”的研究表明,NK细胞不仅是攻击“入侵者”的高效“清除剂”,而且对调节、抑制脑组织炎症和异常蛋白质聚集(治疗帕金森症和其他神经退行性疾病)至关重要。
“我们通过实验发现,NK(自然杀伤)细胞可以有效地清除异常的α-SYN,并减少促炎细胞因子IFN-γ的释放,如果没有NK细胞,神经系统很容易受到攻击”,论文作者Jae-Kyung Lee说。

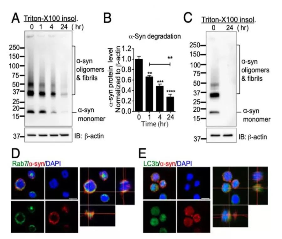
NK细胞能有效降解细胞外α-SYN聚集体
(图A)Western blot分析α-SYN在NK92细胞中的降解情况;
(图B)α-SYN原纤维降解的定量分析;
(图C)α-SYN在原代人NK细胞中降解的Western blot分析;
来源:PNAS
我国第一例干细胞移植治疗帕金森病在石家庄医院完成。来自印尼的76岁老人谢喜云患帕金森病十几年,右手三个手指肌肉强直收缩,身体僵硬,吞咽困难,失去生活自理能力。在接受间充质干细胞移植后几个小时,就能顺利进食,身体其他症状明显好转。

中国医科大学的孙丽博士将含有间充质干细胞的悬液通过颈动脉植入10位帕金森病患者体内,患者移植后,行走姿势、震颤程度,自主运动及坐、起运动能力得到提高,不但有效控制帕金森病的发病进程,而且有效改善受损的脑组织功能,提高了患者生活质量。
免疫细胞是我们身体的国防力量,不仅是NK细胞,身体内的其他免疫细胞对身体的重要性同样不可小视。
图文来自网络,如有侵权请联系删除